Las mezclas
Este video nos ayudará a recordar algunos de los métodos de separación que utlilizamos en nuestros experimentos.
Podrás además entrar a esta página. Donde encontrarás algunas actividades más y un juego interactivo.
Una vez que entrás ir a la opción tres: Tipos de mezcla.
LIBROS VIVOS.NET
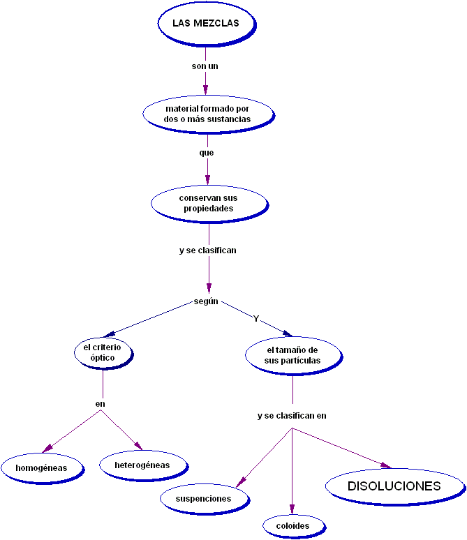
Para que te ayude a estudiar un buen mapa conceptual.
Estuvimos trabajando en la separación de mezclas heterogéneas:
Realizando diferentes experimentos en el aula
Están son algunas de las separaciones para mezclas homogéneas:
Destilación
La destilación se usa para separar dos líquidos miscibles (que se mezclan) entre sí, que tienen distinto punto de ebullición, como una mezcla de agua y alcohol etílico; o bien, un sólido no volátil disuelto en un líquido, como la mezcla de permanganato de potasio disuelto en agua.
El proceso de destilación se inicia al someter a altas temperaturas la mezcla. El líquido más volátil se evaporará primero, quedando el otro puro. Luego, la fase evaporada se recupera mediante condensación al disminuir la temperatura.
Según el tipo de mezcla que se desee separar, se contemplan dos tipos de destilación: la destilación simple en la cual se separan sólido y líquido; y la destilación fraccionada en la que se separan dos líquidos. En la segunda es en la que se obtiene una mejor separación de los componentes, si bien esta va a depender de qué tan alta sea la diferencia entre los puntos de ebullición de las diferentes fases.
Los métodos de destilación son ampliamente utilizados en la industria licorera, la petrolera y la de tratamiento de aguas, así como en los laboratorios.
Evaporación.
Consiste en calentar la mezcla hasta el punto de ebullición de uno de los componentes, y dejarlo hervir hasta que se evapore totalmente. Este método se emplea si no tenemos interés en utilizar el componente evaporado. Los otros componentes quedan en el envase.
Un ejemplo de esto se encuentra en las Salinas. Allí se llenan enormes embalses con agua de mar, y los dejan por meses, hasta que se evapora el agua, quedando así un material sólido que contiene numerosas sales tales como cloruro de sólido, de potasio, etc…
LA DESTILACIÓN: EL PETRÓLEO
¿QUÉ ES EL PETRÓLEO?
El petróleo o también llamado “aceite de piedra” es una mezcla homogénea de compuestos orgánicos, indisolubles en agua.
Es un recurso natural no renovable y actualmente también es la principal fuente de energía en los países desarrollados. El petróleo líquido puede presentarse asociado a capas de gas natural en yaciminetos que han estado enterrados durante millones de años, cubiertos por los estratos superiores de la corteza terrestre.
El petróleo, por si mismo es un conjunto de hidrocarburos. Sin embargo, los derivados del petróleo se pueden obtener luego de algunos procesos químicos. Un método para destilar el petróleo crudo es la destilación fraccionada. Mediante este método se obtienen fracciones y no productos puros.
Para destilar el petróleo se utilizan las conocidas refinerías. Estas son enormes complejos donde se somete al petróleo crudo a procesos de separación física en los cuales se extrae gran variedad de sus derivados. Las torres de destilación industrial para petróleo poseen alrededor de 100 bandejas. Dentro del petróleo existen varios compuestos de los cuales se obtienen alrededor de 2.000 productos.
Para destilar el petróleo se utilizan las conocidas refinerías. Estas son enormes complejos donde se somete al petróleo crudo a procesos de separación física en los cuales se extrae gran variedad de sus derivados. Las torres de destilación industrial para petróleo poseen alrededor de 100 bandejas. Dentro del petróleo existen varios compuestos de los cuales se obtienen alrededor de 2.000 productos.
La destilación fraccionada se realiza principalmente a base de temperatura. Cada sustancia dentro del petróleo destila a distinta temperatura. Entonces, a partir de una temperatura fija se obtiene una sustancia predeterminada. Por ejemplo: se calienta el crudo hasta los 100 °C de donde se obtiene nafta, luego se sigue calentando el petróleo restante para obtener otras sustancias buscadas en temperaturas más altas y así hasta llegar a los 350-400 °C, temperatura en la cual el petróleo empieza a descomponerse. Es por esto que dentro de las refinerías se somete al petróleo crudo a determinadas temperaturas en distintas instancias. De este modo, los componentes se van desprendiendo de una manera ordenada.
Ahora que sabemos más sobre el petroleo, veremos el problema actual de nuestro país con Y.P.F.
Investigaremos: ¿Por qué es tan importante este recurso para nuestro país?
Diario Patagónico
2 de mayo 2012
EN DIPUTADOS ABORDARAN HOY EL PROYECTO DE LEY ENVIADO POR EL EJECUTIVO NACIONAL QUE INCLUYE UNA ACTIVA PARTICIPACION DE LAS PROVINCIAS DE LA OFEPHI
A pocos pasos de una YPF bajo control estatal
Las provincias tendrán un rol importante. Es que el 51% que el Estado expropiará lo repartirá así: el 51% para el Gobierno nacional y el 49% para las provincias petroleras. Además, el proyecto establece que deben actuar y votar igual para recuperar el control operativo de la empresa.
El gobierno nacional está cada vez más cerca de recuperar a la mítica YPF y, a través de ella, hacerse del control estratégico de la industria de los hidrocarburos, totalmente en manos privadas luego de las políticas neoliberales de los 90. Tras la media sanción del Senado, el proyecto está en la Cámara de Diputados donde hoy comenzará el debate definitivo.
En este contexto, las provincias de la OFEPHI (Organización Federal de Estados Productores de Hidrocarburos), organismo que preside Chubut, cobrarán un importante protagonismo. Es que el 51% que el Estado expropiará lo repartirá así: el 51% para el gobierno nacional y el 49% para las provincias petroleras.
En este contexto, las provincias de la OFEPHI (Organización Federal de Estados Productores de Hidrocarburos), organismo que preside Chubut, cobrarán un importante protagonismo. Es que el 51% que el Estado expropiará lo repartirá así: el 51% para el gobierno nacional y el 49% para las provincias petroleras.
ACCIONES
A través del website “YPF: Recuperación y control de los hidrocarburos”, el gobierno nacional hace un repaso de las acciones realizadas, compila material multimedia y pone a disposición el proyecto de ley que por estas horas está en plena discusión en la Cámara baja del Congreso nacional.
“Para garantizar el crecimiento económico con perfil industrial, que se verificó desde el año 2003, es necesario asegurar la disponibilidad de recursos estratégicos para sostener la expansión de la producción. Los hidrocarburos, particularmente el petróleo y el gas, son recursos imprescindibles para el desarrollo”, explica el informe.
El objetivo de renacionalizar YPF es aumentar la producción de hidrocarburos y así lograr el autoabastecimiento de combustibles, que en los últimos años ha mermado y tanto YPF como la estatal Enarsa han recurrido a la importación para paliar las necesidades de la sociedad argentina.
La producción de Y.P.F. en nuestro país: (Diario de Salta: El Tribuno)
Otro diario: Clarín
Expropiación de YPF: 10 preguntas para entender el problema
Otro diario: Santiago del Estero Nuevo diario
“La confiscación fue muy poco civilizada”
Gráfico de la producción de gas de REPSOL-YPF: Diario Patagónico




Hola me gusto mucho esta muy buena la pagina.
ResponderEliminarSaludos de parte de Ezequiel